。。。。。。。。。。。。。。。。。。。。。。。。。。。。。。。。。。。。。。。。
行政院公共工程委員會 函
發文日期:中華民國 110年12月24日發文字號:工程企字第1100102004號
主旨:檢送修正「政府採購專家學者建議名單資料庫推薦表填寫常見錯誤態樣」,名稱並修正為「各機關採購評選委員會專家學者參考名單資料庫推薦表填寫常見錯誤態樣」乙份如附件,請查照並轉知所屬轄)機關(構)。
說明:
一、旨揭錯誤態樣之修正係配合本會110年12月6日工程企字第1100101913號函修正「專家學者建議名單資料庫建置及除名作業要點」,名稱並修正為「各機關採購評選委員會專家學者參考名單資料庫建置及除名作業要點」辦理。
二、主要修正部分包括項次二、十六及十七,修正作業要點及表格名稱。項次十四附件二 ( 公會推薦用 ) 增列之錯誤態樣包含未勾選確認最近10年內無行政處分之情形。
三、各機關採購評選委員會專家學者參考名單資料庫推薦表填寫範例並公開於本會網站 ( https://www.pcc.gov.tw\服務園地\政府資訊公開\業務統計\政府採購資訊\專家學者推薦說明)供參閱。
行政院公共工程委員會 函
發文日期:中華民國 110年12月23日
發文字號:工程企字第1100101935號
主旨:為因應近期原物料價格波動,貴機關辦理工程採購,請本公共工程全生命週期思維務實考量,詳如說明,以利公共工程執行,請查照並轉知所屬機關照辦。
。。。。。。。。。。。。。。。。。。。。。。。。。。。。。。。。。。。。。。。。
行政院公共工程委員會 函
發文日期:中華民國 110年12月10日
發文字號:工程企字第1100102075號
主旨:檢送本會修正「標準化作業流程及控制重點-採購業務」之「開標作業」(編號JP03)、「履約管理」(編號JP10)、「發現廠商違反政府採購法之處置」(編號JP13)作業項目範例如附件,請查照並轉知所屬機關參採。
說明:
二、旨揭項目標準化作業流程、控制重點與所附自行評估表,各機關可視業務性質,於有效控制及符合法令規定情形下,合宜彈性調整(公開於本會網站(https://www.pcc.gov.tw)\政府採購\採購業務標準化作業流程及控制重點,請自行上網查詢下載使用)。
臺北市政府(110年12月30日)府法綜字第1103056977號
。。。。。。。。。。。。。。。。。。。。。。。。。。。。。。。。。。。。。。。。
臺北市政府(110年12月30日)府法綜字第1103056975號
。。。。。。。。。。。。。。。。。。。。。。。。。。。。。。。。。。。。。。。。
臺北市政府(110年12月30日)府法綜字第1103056979號
內政部(110年12月30日)台內營字第1100818601號
修正「住宅性能評估實施辦法」部分條文及第3條附表1之1、附表1之2、附表2之2
。。。。。。。。。。。。。。。。。。。。。。。。。。。。。。。。。。。。。。。。
內政部(110年12月30日)台內營字第1100819573號
修正「住宅法施行細則」第2條條文
。。。。。。。。。。。。。。。。。。。。。。。。。。。。。。。。。。。。。。。。
內政部(110年12月30日)台內營字第1100819199號
修正「既有公共建築物無障礙設施替代改善計畫作業程序及認定原則」第2點規定,自111年1月1日生效
總統令(110年12月29日)華總一義字第11000116331號
修正「行政院功能業務與組織調整暫行條例」第21條條文,名稱並修正為「行政院功能業務與組織調整條例」
內政部(110年12月28日)台內地字第1100267224號
。。。。。。。。。。。。。。。。。。。。。。。。。。。。。。。。。。。。。。。。
臺北市政府(110年12月27日)府法綜字第1103056969號
。。。。。。。。。。。。。。。。。。。。。。。。。。。。。。。。。。。。。。。。
臺北市政府(110年12月24日)府都新字第11060258651號
。。。。。。。。。。。。。。。。。。。。。。。。。。。。。。。。。。。。。。。。
臺北市政府(110年12月24日)府都新字第11060258721號
修正「臺北市自行劃定更新單元重建區段召開更新單元範圍內說明會及相鄰土地協調會須知」
原名稱:臺北市自行劃定重建更新單元召開更新單元範圍內說明會及相鄰土地協調會須知
。。。。。。。。。。。。。。。。。。。。。。。。。。。。。。。。。。。。。。。。
臺北市政府(110年12月23日)府授財金字第1103034150號
修正「臺北市政府工務局協辦促參及設定地上權案件招商作業程序」
原名稱:臺北市政府聯合採購發包中心協辦促參及設定地上權案件招商作業程序
。。。。。。。。。。。。。。。。。。。。。。。。。。。。。。。。。。。。。。。。
臺北市政府(110年12月23日)府法綜字第1103056664號
修正「臺北市違章建築處理規則」
。。。。。。。。。。。。。。。。。。。。。。。。。。。。。。。。。。。。。。。。
臺北市政府(110年12月23日)府授工新字第1103116967號
修正「臺北市高架道路下層空間分配使用及搭設構造物與景觀美化管理維護要點」
。。。。。。。。。。。。。。。。。。。。。。。。。。。。。。。。。。。。。。。。
科技部(110年12月22日)科部綜字第1100074533號
。。。。。。。。。。。。。。。。。。。。。。。。。。。。。。。。。。。。。。。。
新北市政府(110年12月22日)新北府法規字第1102385483號
。。。。。。。。。。。。。。。。。。。。。。。。。。。。。。。。。。。。。。。。
內政部(110年12月21日)台內消字第1100821508號
修正「消防機具器材及設備認可實施辦法」部分條文,除第25條自112年1月1日施行外,其餘條文自110年12月23日施行
。。。。。。。。。。。。。。。。。。。。。。。。。。。。。。。。。。。。。。。。
內政部(110年12月21日)台內消字第1100821509號
。。。。。。。。。。。。。。。。。。。。。。。。。。。。。。。。。。。。。。。。
文化部(110年12月21日)文源字第11030415112號
修正「文化部社造多元協力跨域共創補助作業要點」第8點、第13點規定,自110年12月1日生效
。。。。。。。。。。。。。。。。。。。。。。。。。。。。。。。。。。。。。。。。
臺北市政府(110年12月20日)府法綜字第1103055930號
。。。。。。。。。。。。。。。。。。。。。。。。。。。。。。。。。。。。。。。。
臺北市政府(110年12月20日)府法綜字第1103055934號
。。。。。。。。。。。。。。。。。。。。。。。。。。。。。。。。。。。。。。。。
新北市政府(110年12月17日)新北府環碳字第1102386837號
。。。。。。。。。。。。。。。。。。。。。。。。。。。。。。。。。。。。。。。。
臺北市政府(110年12月17日)府法綜字第1103055555號
原名稱:臺北市輕質屋頂與施工架及吊籠作業通報自治條例
。。。。。。。。。。。。。。。。。。。。。。。。。。。。。。。。。。。。。。。。
2050年淨零 北市預告《氣候自治條例》 推動住商、運輸、廢棄物三大部門減碳 | 環境資訊中心
。。。。。。。。。。。。。。。。。。。。。。。。。。。。。。。。。。。。。。。。
內政部(110年12月16日)台內營字第1100818025號
修正「招牌廣告及樹立廣告許可申請書」格式,自111年2月1日生效
「招牌廣告及樹立廣告許可申請書」、「招牌廣告及樹立廣告許可證」、「招牌廣告及樹立廣告設置處所使用權同意書」
人工光源最大亮度光曝露值
1.於商業區晚上六時至十一時,最大亮度光曝露值為 cd/m²
2.除上述區域及時段外,最大亮度光曝露值為 cd/m²
(以不超過註3之建議值為主)
註3:行政院環境保護署一百零九年三月十九日環署空字第一O九OO二O六O七A號函頒布「光污染管理指引」(以下簡稱本指引),其中最大亮度曝露值建議如下:
1.對於人工光源造成之眩光不舒適,於商業區晚上六時至十一時,最大亮度光曝露建議值為 1,000cd/m²。
2.對於人工光源造成之眩光不舒適,除上述區域及時段外,最大亮度光曝露建議值為 650cd/m²。
註 4:本申請書內之「人工光源最大亮度光曝露值」係依據本指引之建議值,以指導申請人對人工光源進行設置。後續環境光源影響及監測依行政院環境保護署相關之規定辦理。
。。。。。。。。。。。。。。。。。。。。。。。。。。。。。。。。。。。。。。。。
內政部(110年12月16日)台內營字第1100818528號
。。。。。。。。。。。。。。。。。。。。。。。。。。。。。。。。。。。。。。。。
內政部(110年12月15日)台內地字第1100266791號
。。。。。。。。。。。。。。。。。。。。。。。。。。。。。。。。。。。。。。。。
臺南市政府(110年12月14日)南市文研字第1101514294號
。。。。。。。。。。。。。。。。。。。。。。。。。。。。。。。。。。。。。。。。
臺南市政府(110年12月14日)南市文研字第1101513084號
修正「臺南市政府文化局歷史場域調查暨紀念物設置作業要點」第五點
。。。。。。。。。。。。。。。。。。。。。。。。。。。。。。。。。。。。。。。。
臺南市政府(110年12月13日)府法規字第1101483301A號
。。。。。。。。。。。。。。。。。。。。。。。。。。。。。。。。。。。。。。。。
經濟部能源局(110年12月13日)能技字第11005010971號
。。。。。。。。。。。。。。。。。。。。。。。。。。。。。。。。。。。。。。。。
臺北市政府(110年12月9日)府法綜字第1103054277號
。。。。。。。。。。。。。。。。。。。。。。。。。。。。。。。。。。。。。。。。
內政部(110年12月8日)台內營字第1100817582號
修正「社會住宅必要附屬設施項目及規模」第3點規定,自即日生效
。。。。。。。。。。。。。。。。。。。。。。。。。。。。。。。。。。。。。。。。
經濟部標準檢驗局公告(110年12月7日)經標三字第11030007740號
。。。。。。。。。。。。。。。。。。。。。。。。。。。。。。。。。。。。。。。。
行政院農業委員會(110年12月7日)林務字第1101702500號
修正「自然地景與自然紀念物指定及廢止審查辦法」第1條之1、第4條條文,名稱並修正為「陸域自然地景與自然紀念物指定及廢止審查辦法」
。。。。。。。。。。。。。。。。。。。。。。。。。。。。。。。。。。。。。。。。
行政院公共工程委員會(110年12月6日)工程企字第11001019131號
修正「專家學者建議名單資料庫審議小組設置要點」第一點、第二點,名稱並修正為「各機關採購評選委員會專家學者參考名單資料庫審議小組設置要點」,並自即日生效
。。。。。。。。。。。。。。。。。。。。。。。。。。。。。。。。。。。。。。。。
行政院公共工程委員會(110年12月6日)工程企字第1100101913號
修正「專家學者建議名單資料庫建置及除名作業要點」,名稱並修正為「各機關採購評選委員會專家學者參考名單資料庫建置及除名作業要點」,並自即日生效
。。。。。。。。。。。。。。。。。。。。。。。。。。。。。。。。。。。。。。。。
財政部(110年12月6日)台財產管字第11040010710號
內政部(110年12月6日)台內營字第1100818032號
修正「民間興辦社會住宅使用公有不動產之出租及設定地上權優惠辦法」第3條、第6條條文
。。。。。。。。。。。。。。。。。。。。。。。。。。。。。。。。。。。。。。。。
臺中市政府(110年12月6日)中市文源字第1100023289號
。。。。。。。。。。。。。。。。。。。。。。。。。。。。。。。。。。。。。。。。
桃園市政府(110年12月6日)府經開字第11003151871號
。。。。。。。。。。。。。。。。。。。。。。。。。。。。。。。。。。。。。。。。
桃園市政府(110年12月6日)府經開字第11003151871號
。。。。。。。。。。。。。。。。。。。。。。。。。。。。。。。。。。。。。。。。
臺北市政府(110年12月6日)府工採字第1103024048號
。。。。。。。。。。。。。。。。。。。。。。。。。。。。。。。。。。。。。。。。
臺北市政府(110年12月6日)府財金字第11030338671號
修正「臺北市政府辦理促進民間參與公共建設案件獎勵金支用原則」
。。。。。。。。。。。。。。。。。。。。。。。。。。。。。。。。。。。。。。。。
文化部(110年12月6日)文源字第11030393582號
修正「文化部推動社區營造及村落文化補助作業要點」,溯自110年12月1日生效
。。。。。。。。。。。。。。。。。。。。。。。。。。。。。。。。。。。。。。。。
經濟部標準檢驗局(110年12月6日)經標一字第11010019220號
修正「團體推動標準化活動補助作業規範」第9點、第10點規定,自即日生效
。。。。。。。。。。。。。。。。。。。。。。。。。。。。。。。。。。。。。。。。
內政部(110年12月2日)台內營字第1100817023號
修正「內政部補助政府機關辦理公共設施用地檢討之規劃費用申請作業須知」
。。。。。。。。。。。。。。。。。。。。。。。。。。。。。。。。。。。。。。。。
內政部(110年12月2日)台內建研字第1107638144號
修正「綠建築標章申請審核認可及使用作業要點」部分規定,自111年1月1日生效
。。。。。。。。。。。。。。。。。。。。。。。。。。。。。。。。。。。。。。。。
臺北市政府(110年12月2日)府授人管字第1103009883號
。。。。。。。。。。。。。。。。。。。。。。。。。。。。。。。。。。。。。。。。
臺北市政府(110年12月2日)府授人管字第1103010076號
。。。。。。。。。。。。。。。。。。。。。。。。。。。。。。。。。。。。。。。。
臺北市政府(110年12月2日)府財開字第11030334391號
。。。。。。。。。。。。。。。。。。。。。。。。。。。。。。。。。。。。。。。。
臺北市建管處於110年11月25日公布修正「臺北市免辦建築執照建築物或雜項工作物處理原則」第2點第13款規定北市7樓以下屋頂平台為防漏目的,建造斜屋頂之高度放寬至屋脊2.1公尺、屋簷1.8公尺,110年12月1日生效
。。。。。。。。。。。。。。。。。。。。。。。。。。。。。。。。。。。。。。。。
經濟部標準檢驗局(110年12月1日)經標二字第11020006150號
。。。。。。。。。。。。。。。。。。。。。。。。。。。。。。。。。。。。。。。。
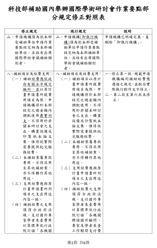
科技部(110年11月26日)科部科字第1100070589B號
修正「科技部補助國內舉辦國際學術研討會作業要點」部分規定,並自即日生效。
。。。。。。。。。。。。。。。。。。。。。。。。。。。。。。。。。。。。。。。。
行政院公共工程委員會(110年11月25日)工程企字第1100101765號
機關辦理採購評選之作業程序,請妥為安排,避免機關人員、評選委員及廠商不及因應,召集人並應妥善維持採購評選會議秩序,俾使採購評選程序順利進行,請查照並轉知所屬。說明:
一、邇來少數採購個案,因有機關未妥適安排採購評選會議作業程序,致廠商於會場久候多時情形,且評選委員會議進行中機關未適時維持會場秩序,發生評選委員交談或音量過大干擾廠商簡報等,招致廠商質疑有影響評選公正性之虞。
二、政府採購法第1條規定:「為建立政府採購制度,依公平、公開之採購程序,提升採購效率與功能,確保採購品質,爰制定本法。」機關基於提升採購效率、確保採購品質及兼顧各參與者之時間成本,應妥善規劃執行細節,並應避免(亦不宜於招標文件預先載明)臨時變更原評選程序之內容(例如若符合資格廠商家數少,將二階段評選併為一階段),造成廠商不及因應或須在場久候之情形。
三、依採購評選委員會審議規則第6條第1項規定:「委員應公正辦理評選。評選及出席會議,應親自為之,不得代理,且應參與評分(比)。」採購評選委員會委員須知第8點:「委員評選及出席會議,應全程參與......」第9點第3項:「委員對於不同廠商之詢問及態度,不得為無正當理由之差別待遇......」為確保評選之公正性,並避免引發廠商質疑,廠商進行簡報時,評選委員應全程參與並專心聆聽。召集人(依本會110年11月11日工程企字第1100101893令修正發布之採購評選委員會組織準則第7條規定,為機關指派,其目的為確保評選委員會確實依議程進行,採購評選委員依據評分項目及機關需求,務實評選可行方案)亦應確實維持評選會議秩序。
。。。。。。。。。。。。。。。。。。。。。。。。。。。。。。。。。。。。。。。。
行政院(110年11月23日)院授發資字第1101502019號
修正「行政院公報管理及考核作業要點」第六點附件一,自中華民國一百十一年一月一日生效,請查照並轉知所屬。
行政院公報管理及考核作業要點第六點附件一修正總說明
行政院公報管理及考核作業要點(以下簡稱本要點)於九十七年五月八日訂定,配合法規修訂、公報考核結果及實際運作情 形已進行八次修正,最近一次修正係於一百十年五月三十一日分行各機關。 本要點第六點附件一「行政院公報刊登內容一覽表」有關送達項目之處理方式及說明,與現行之行政程序法相關規定不一致,爰修正本要點第六點附件一,其修正要點如下:
一、「對不特定人之送達」項目之處理方式修正為「得刊登」,其說明欄修正為「依行政程序法第 75 條規定得刊登公報」。
二、「公示送達」項目之處理方式修正為「得刊登」,其說明欄修正為「依行政程序法第 80 條規定得刊登公報」。
三、「一般處分之送達」項目之處理方式修正為「得刊登」,其說明欄修正為「依行政程序法第 100 條規定得刊登公報」。








沒有留言:
張貼留言