行政院陳院長致詞時表示,金擘獎今年適逢第21週年,這20多年來感謝有許多跟在場一樣的優秀團隊,都是國內多項公共建設的重要推手,對臺灣經濟成長的貢獻顯著。本屆金擘獎特優獎是臨海水再生廠BTO案,可以提供高品質的再生水提供再利用,這是政府政策引導民間響應的標竿,台灣科技公司也樂於使用成本較高的再生水,以達ESG永續目標。另外其他得獎案件,包括污水回收再利用廠、垃圾焚化廠、停車場、學生宿舍及道路維護等多元案件,都跟民眾生活習習相關!此外,陳院長感謝勞苦功高的評選委員,選出得獎團隊為促參做出良好示範,並期許未來能夠繼續投資臺灣公共建設。
財政部莊部長翠雲致詞時表示,金擘獎辦理21年來選出許多優良促參案件,具良好的示範作用,也激勵更多機關推動促參,今年促參招商成績亦穩定漸入佳境,預期民間投資將超過新臺幣2,000億元,創造民眾、企業與政府三贏局面。莊部長進一步說明,去年底促參法大幅修正,臺灣引進民間參與公共建設正式邁入促參2.0時代。包括將綠能及數位建設納入促參公共建設範圍、增訂政府有償取得公共服務機制,使促參模式更多元,以及新增的促參履約爭議調解機制,財政部自7月成立調解會正式受理申請案件,各種制度對國內推動促進民間參與公共建設別具歷史意義,促參法制環境更完備了,公共建設投資誘因也提升,莊部長期許各界持續踴躍參與投資我國公共建設,採用公私協力模式,達成「金擘促參•共好臺灣」的目標。
本屆金擘獎共14件脫穎而出獲獎,包括政府團隊獎6件及民間團隊獎8件(得獎名單詳附表1至附表3)。頒獎典禮除得獎團隊踴躍出席外,亦包含立法院李貴敏委員等各界佳賓超過300人到場觀禮,相當熱鬧。財政部並安排唯一特優獎得主高雄市政府水利局分享臨海污水廠暨放流水回收再利用BTO案辦理過程,將得獎經驗傳承分享,讓更多公共建設團隊從中學習,複製成功經驗。
第21屆民間參與公共建設金擘獎得獎名單出爐!高雄市政府贏得最大獎,由市府水利局以高雄市臨海污水廠暨放流水回收再利用BTO案勇奪政府團隊獎特優獎,為本屆唯一獲特優獎的殊榮,該案為國內首座將污水處理廠與再生水廠,委由民間投資同時興建及營運,主要處理技術採用膜濾法MBR,大幅提升污水回收再利的水量及水質,讓再生水成為城市的第二水源,有效落實循環經濟、舒緩南部缺水的問題,終獲評選委員青睞。此外,臺北市政府工務局新建工程處以111年度中山區道路巡查維護修繕成效式契約案,以及新北市政府環境保護局以新北市新店、樹林垃圾焚化廠整建營運轉移ROT案,亦同時獲得政府團隊獎優等獎及附加獎「創新獎」,是今年唯二同時獲得兩種獎項的機關。
財政部表示,本年度金擘獎共有34件提出申請,計有19件初評入選,經過評選委員再赴各申請案件進行實地查核,以及複評會議的充分討論後,共有14件促參案件脫穎而出,其中選出政府團隊獎6件中有特優1件、優等3件及佳等1件,另民間團隊獎8件中有優等5件及佳等3件,相關得獎名單及獲獎原因分析詳附件。
財政部進一步說明,本屆得獎團隊中,有5件係政府團隊及民間團隊分別同時申請並一起獲獎,充分展現政府與民間同心協力,共同為提供優質公共服務所創造出的佳績,十分難得,也顯見引進民間參與對提升公共建設品質的效率及效益深具貢獻。本屆金擘獎頒獎典禮預定於112年12月1日在台北國際會議中心舉行,歡迎各界共襄盛舉,並恭喜所有得獎團隊!
最新訊息同步登載於財政部民間參與公共建設資訊系統(https://ppp.mof.gov.tw/WWW/gta/news.aspx)金擘獎專區。
行政院蘇院長致詞時,以新北市中和區保二總隊公辦都更案及雙和醫院BOT案為例說明,透過民間參與公共建設模式,成功落實中央社會住宅政策及提升地方醫療資源;今年適逢促進民間參與公共建設法施行22年及金擘獎第20週年,蘇院長特別感謝所有評選委員、民間及政府團隊,因為公私協力,讓台灣更美麗、也讓國家更有力。蘇院長也期許政府機關要積極任事,架構好的促參法制環境,提供好的誘因,不要怕讓民間獲利,才能吸引投資、讓人民有更好的服務;蘇院長勉勵今日所有得獎團隊,好還要更好,持續有精彩演出作為典範,讓臺灣更加美好。
財政部蘇部長建榮致詞時表示,金擘獎辦理20年來選出許多優良促參案件,具良好的示範作用,提供優質公共服務,創造民眾、企業與政府三贏局面。推動促參有賴政府機關主動積極作為,今年財政部大幅度修正促進民間參與公共建設法,期盼於年底前獲立法院三讀通過,可提供更完備的促參法制環境,歡迎各界持續踴躍參與投資我國公共建設,採用公私協力模式,達成「金擘促參•共好臺灣」的目標。
本屆金擘獎共10件脫穎而出獲獎,包括政府團隊獎4件及民間團隊獎6件(得獎名單詳附表2至附表5)。頒獎典禮特別安排政府團隊特優獎得主新北市政府衛生局及優等獎得主桃園市政府養護工程處分享辦理歷程、心得及經驗交流,讓更多公共建設團隊從中學習,複製成功經驗。
近年雖面臨嚴重特殊傳染性肺炎(COVID-19)疫情衝擊,但各界對金擘獎之重視仍未受影響,頒獎典禮當天約300人共襄盛舉,熱鬧非凡。本屆金擘獎相關資訊請至財政部民間參與公共建設資訊系統(https://ppp.mof.gov.tw/WWW/index.aspx)金擘獎專區查閱。
2022-11-07。金擘獎得獎名單揭曉「金擘促參•共好臺灣」系列活動順勢登場!
金擘獎頒獎典禮訂於111年11月18日在台北國際會議中心舉行。財政部表示,本屆金擘獎擴大民間團隊獎獎勵方式,包括主辦機關得給予獲獎民間團隊成員申請保證金減收優惠、可與主辦機關協商減收該得獎案件權利金等,財政部也將主動擴大行銷得獎案件,行文各機關告知金擘獎得獎名單,透過實質獎勵鼓勵用心付出的團隊及其成員,恭喜得獎團隊!
促進民間參與公共建設法(下稱促參法)自89年2月9日公布施行迄今(111)年屆滿22年,累計促參案件逾1,500件,吸引民間投資超過新臺幣9,000億元,深入民眾日常生活中食、醫、住、行、育、樂各領堿;又促參法修正草案於111年5月19日經立法院財政委員會審議竣事,可望於近期獲立法院三讀通過,此次修法條文達20條,修正幅度為歷年之最,通過後堪稱促參2.0版,預期將引進更多的民間技術與資金,加速國內公共建設之辦理及公共服務之提供,可謂促參新紀元之開端。
今年恰逢第20屆金擘獎,又促參法2.0版可望施行,為擴大宣傳促參案件效益,財政部順勢推出「金擘促參.共好臺灣」系列活動,包括促參新紀元啟動儀式、促參專題研討會、促參業務主管咖啡座、促參標竿案件觀摩 及第20屆民間參與公共建設金擘獎頒獎典禮。系列活動報名情形踴躍,目前已超過600人報名,歡迎各界共同參與,詳情請見財政部民間參與公共建設資訊網站 ( https://reurl.cc/Qb1Xo2 )。
展望促參2.0,將有更多元的公共建設吸引民間企業加入公私協力的行列,使政府、企業及民眾可以享有更多促參建設帶來的好處,為民眾提供更優質的公共服務,實現「金擘促參,共好臺灣」。
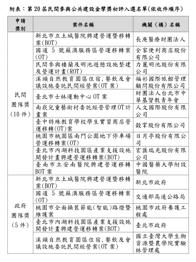
財政部第20屆民間參與公共建設金擘獎111年5月開放申請,共31件申請參選,財政部具相關專業、經驗之產官學界人士,111年8月1日至同年8月9日間召開6場次初評會議,評選出15件入選案件(名單詳附表)。
財政部表示,15件入選案件,其中「民間團隊獎」10件、「政府團隊獎」5件,公共建設類別涵蓋交通建設、衛生醫療、科技、文教及運動等設施,民間參與方式多元,包含BOT、ROT及OT;為進一步瞭解各入選案件實際執行、經營、監督及履約管理情形,後續將由評選委員親赴公共建設案件現場逐案進行實地查核,並召開複評會議,選出本屆金擘獎獲獎團隊,預計111年11月中旬舉行金擘獎頒獎典禮。
對於獲得金擘獎的民間團隊,獎勵方式比往年更為多元,獲獎團隊得獎紀錄可納入民間參與公共建設案件甄審項目,團隊並得與主辦機關協商減收該得獎案件權利金,特優案件獎勵期間甚至可達3年,透過實際的獎勵方式,更能吸引國內優質廠商持續投資促參案,戮力興建、營運公共建設,為民眾提供高品質的公共服務。
金擘獎相關最新訊息將同步登載於財政部民間參與公共建設資訊系統(https://ppp.mof.gov.tw/WWW/index.aspx)金擘獎專區。
為獎勵民間參與公共建設,提升國內促進民間參與公共建設推動成效,自91年開始辦理金擘獎,今年邁入第20屆,「金典貳拾•擘展臺灣」的活動主題別具意義,代表金擘獎達成20載歲月的里程碑,民間參與公共建設將繼續擘劃並發展美好的臺灣。為鼓勵更多優質促參案件參獎,本屆金擘獎擴大民間團隊獎獎勵方式,包括:主辦機關得給予獲獎民間團隊成員申請保證金減收優惠;可與主辦機關協商減收該得獎案件權利金等,財政部更將主動擴大行銷得獎案件,行文各機關告知金擘獎得獎名單,希望以實質獎勵鼓勵用心付出的團隊及其成員。
金擘獎附加獎項包含公益獎、雙語標竿獎以及創新獎,設置目的是為藉由鼓勵善盡社會公益責任、致力推動雙語國家政策之民間團隊,以及獎勵勇於突破既有框架,積極創新之政府團隊,激勵促參案除提供優質公共服務外,亦大步邁向促進公益、完善雙語環境與致力創新下一個新的里程碑。
財政部也提醒申請文件須於111年6月2日下午5點前郵寄或專人送達該部(送達地址: 臺北市文山區羅斯福路6段142巷1號),請申請團隊掌握時效,積極參獎;詳情請參閱第20屆金擘獎民間團隊獎及政府團隊申請作業手冊(財政部民間參與公共建設資訊網http://ppp.mof.gov.tw/金擘獎專區)。
110年各機關民間參與公共建設簽約成績,交通部受惠高鐵臺中車站新高鐵段設定地上權案,簽約金額508.88億元在中央部會居冠,財政部103.82億元居次,經濟部42.37億元第三。六都部分臺北市簽約案件數位內容創新中心BOT案為最大案,簽約金額達62.58億元,總計338.45億元居冠,臺南市270.14億元居次,新北市250.26億元居第三。其他縣市部分以新竹縣簽約金額153.11億元第一,第二為新竹市22.55億元,第三為14.47億元的嘉義縣。
民間參與公共建設為近年政府重要施政,簽約件數及金額亦為市場經濟景氣重要指標,110年民間投資在嚴重特殊傳染性肺炎(COVID-19)疫情影響下仍能有好成績,顯示市場已逐漸復甦。展望今年,雖疫情影響尚未明朗,但各主辦機關已經摩拳擦掌,積極推動案件,截至目前統計,111年預計簽約案件達128件,簽約金額可達2,128億元,財政部將與各機關共同努力,繼去年推動成效後再創佳績,金虎生風。
財政部進一步表示, 90年起設立「民間參與公共建設金擘獎」,每年頒發獎座、獎金實質鼓勵優質促參案團隊,迄110年已辦理19屆。至第19屆金擘獎頒獎典禮因疫情延至今年4月7日(星期四)下午2時於高雄展覽館舉行,21個得獎案件團隊將接受公開表揚(得獎名單詳附表1-5),並安排民間及政府團隊獎得主分享得獎案件辦理歷程,交流心得、傳承經驗,歡迎各界蒞臨共襄盛舉(典禮程序詳附表6)。活動最新訊息同步登載於財政部民間參與公共建設資訊系統(https://ppp.mof.gov.tw/WWW/index.aspx)金擘獎專區。
附表1-5〔PDF〕 附表6〔PDF〕
本屆有多項獎項由政府及民間團隊共同申請並得獎,顯見政府與民間同心協力,可以創造更加乘的服務成績。包括苗栗舊山線軌道活化案、高雄市立岡山醫院案、桃園市青年體驗學習園區案及新北市滬尾藝文休閒園區案。此外,在金擘獎附帶獎項如傳統藝術中心宜蘭傳藝園區案,透過相關雙語措施帶領外籍遊客認識園區與臺灣傳統藝術,是唯一獲得雙語卓越獎獎項的單位;桃園市青年體驗學習園區案為全臺首座以促參方式辦理之青年體驗學習園區,則獲得創新獎肯定。
財政部表示,本屆金擘獎新增多項措施,包括政府機關獎增設創新獎,激勵具前瞻性、國際觀且有助提升國家整體形象與競爭力的政府團隊,及獲獎的民間團隊未來參與其他促參案件申請時,可享有甄審項目加分優惠,鼓勵政府及民間致力提升促參案品質及服務效能。今年雖面臨嚴重特殊傳染性肺炎(COVID-19)疫情衝擊,各促參團隊對金擘獎之重視仍未受影響,且政府與民間仍然持續努力,追求服務品質提升。
財政部主辦「第19屆民間參與公共建設金擘獎」得獎名單於110年11月19日出爐,恭喜本府以及民間經營團隊,拿下金擘獎7項大獎如下,其中祺峰休閒事業有限公司更勇奪民間團隊特優獎之最高殊榮:
●「政府團隊獎」:優等,苗栗縣政府,「苗栗縣舊山線文化園區暨軌道活化再利用營運轉移案」。
●「政府團隊獎」:佳等,苗栗縣政府,「促進民間參與苗栗縣竹南頭份污水下水道系統建設興建營運移轉計畫」。
●「民間團隊獎」最高殊榮:特優,祺峰休閒事業有限公司,「苗栗縣舊山線文化園區暨軌道活化再利用營運轉移案」。
●「民間團隊獎」:優等,國洋環境科技股份公司,「促進民間參與苗栗縣竹南頭份污水下水道系統建設興建營運移轉計畫」。
●「公益獎」:祺峰休閒事業有限公司,「苗栗縣舊山線文化園區暨軌道活化再利用營運轉移案」。
●「公益獎」:國洋環境科技股份有限公司,「促進民間參與苗栗縣竹南頭份污水下水道系統建設興建營運移轉計畫」。
●「創新獎」:苗栗縣政府,「苗栗縣舊山線文化園區暨軌道活化再利用營運轉移案」。
政府為獎勵民間參與公共建設,提升國內促進民間參與公共建設推動成效,自91年開始辦理堪稱促參界「奧斯卡」年度盛事的「金擘獎」,迄今邁入第19屆共有33團隊競逐各項獎項,今年「民間團隊獎」與「政府團隊獎」的申請件數均為3年來最多的一次,也高於歷年平均申請件數(29件),顯示即便今年面臨新冠肺炎疫情衝擊,各促參團隊對金擘獎重視仍未受影響,而在如此競爭激烈的情形下,本府首次報名參賽就能脫穎而出,榮獲7項大獎,幾乎囊括所有獎項,實屬難得,除展現本府在縣長率領同仁努力打拼榮獲專業肯定的豐碩成果外,希冀能發揮示範作用,帶動、鼓舞業務單位,勇於挑戰高度複雜性的促參業務,共同爭取佳績。
本次獲獎的舊山線文化園區暨軌道活化再利用營運移轉案以OT方式導入民間投資,參考各國案例,量身訂造安全舒適MIT之鐵道自行車,藉由時速12公里的速度徜徉山林鐵道之美,每路線提供專業導覽老師,分別於南斷橋、內社川橋、勝興車站進行導覽解說,隨車設有GPS導覽機,介紹沿線鐵道設施歷史,截至今年2月,搭乘人次已破百萬;另一個獲獎的苗栗縣竹南頭份汙水下水道系統建設之興建營運移轉計畫,內容包括水資源回收中心、主幹管工程、分支管網工程及用戶接管工程,功用為收集竹南頭份都市計畫區及高速公路頭份交流道附近特定區住家每天產生的生活汙水,經水資源回收中心處理後,由中港溪排放口流入台灣海峽,藉以改善都市居住環境衛生,提昇生活環境品質,防止水域污染及確保良好之水源水質,設置水汙水下水道系統是都市進步的指標,也是環境永續發展的重要一環。
縣長徐耀昌表示,本縣財政並不寬裕,但在縣府團隊戮力開源節流,與民間機構建立良好之夥伴關係,共同推動公共建設,造就今年榮獲金擘獎眾多獎項的佳績,相信可以藉此吸引更多優質民間經營團隊參與本縣公共建設,減輕政府財政負擔,帶動地方就業發展,而民間機構亦可經由投資及經營獲得利潤,讓政府、民間及民眾共創三贏。再次感謝大家的努力,有努力就會有收穫,感謝財政部的肯定,恭賀得獎單位,本次獲獎是苗栗縣政府改善財政、推動文化資產保存活化、帶動觀光主流化,以及戮力改善都市居住環境衛生及提升生活環境品質,達到防止水域污染等重大公共建設的重要里程碑,歡迎各界有意投資者可來電縣府各案件辦理機關洽詢投資資訊,也歡迎全國民眾至苗栗慢食、漫遊、慢活及支持環境永續,共同推動防疫新生活,更鼓勵青年返鄉,一起打造幸福苗栗!
竹南頭份污水下水道BOT案榮獲第19屆民間參與公共建設金擘獎『政府團隊獎』佳等及『民間團隊獎』優等獎及『公益獎』
「促進民間參與苗栗縣竹南頭份(包括高速公路頭份交流道)污水下水道系統建設之興建營運移轉計畫」參加財政部辦理之第19屆民間參與公共建設金擘獎,本府榮獲『政府團隊獎』佳等,民間機構國洋環境科技股份有限公司榮獲『民間團隊獎』優等獎及『公益獎』,感謝財政部對本府及民間機構的努力給予肯定及獎勵。
為改善都市居住環境衛生及提升生活環境品質,進而達到防止水域污染的目的,本府致力推動污水下水道系統建設,惟其建設所需經費龐大,為有效加速推動污水下水道系統建設,本府配合內政部營建署,以自辦及促進民間參與方式,雙管齊下,加速污水下水道系統建設。
其中竹南頭份污水系統興建營運移轉計畫係以促參方式辦理,引進民間資金、人力及技術。本府與國洋環境科技股份有限公司於98年3月24日簽約,計畫服務面積約2,102公頃,分三期施作,計畫內容包含興建1座每日處理量達46,500噸污水的水資源回收中心及用戶接管43,131戶,本計畫已於109年12月完成第二期里程碑32,577戶,目前已進入第三期計畫。
用戶接管施工常遭遇到施作空間不足、管線障礙、民眾接管意願不高...等因素,造成用戶接管率普遍不高。本計畫在本府、民間機構及民眾共同努力下,第一期範圍內之用戶接管率達到戶政門牌戶數之95%,為全國少有。另外,本府協調民間機構,由民間機構自籌經費,將計畫範圍內之公共設施如機關、公園及學校(總計辦理公園3處、市場2處、公共場所9處、公家機關9處及14間學校),皆戮力完成用戶接管,以提供民眾洽公、遊憩及就學之良好環境。其中學校用接管工程,因考量各機關年度編列經費來源等問題,故民間機構主動編列1,830萬元預算辦理通水區域內學校用戶接管工程,每年可處理學校用戶產製出污水約115,792噸。
此外,本計畫於本年度抗旱期間,本府利用竹南頭份水資源回收中心之回收水,協助配合水利署辦理RO再生水設備建置,免費提供工業區廠商製程用水,亦協調民間機構免費處理產製後廢水16,366.6M3,共同齊心降低民生供水壓力,為抗旱盡一分心力。
本案民間機構於竹南水資源回收中心設置時,為考量水質處理成效及考量環保節能減碳不惜成本購入高規格設備,本廠採用周進周出的處理能力比一般輻流式沉澱池要高出一倍,採用磁懸浮式鼓風機降低噪音、減少能耗,亦可監控運轉情形實現製能調控。
縣長特別感謝縣民朋友,污水下水道系統建設是看不見的隱形工程,而為了改善您、我生活環境,縣民們容忍交通、生活起居之不便,而隨著竹南頭份地區接管率的增加中港溪的水質也慢慢改善、周遭生活環境之臭味也降低了,讓我們享受甜美的果實。
財政部表示,本屆「民間團隊獎」入選13件、「政府團隊獎」入選10件,公共建設類別涵蓋污水下水道、運動、停車場、育成中心、衛生醫療、文教、觀光等設施,民間參與方式多元,包含BOT、ROT及OT。本屆金擘獎獲獎之民間團隊未來參與其他促參案件申請時,可享有甄審項目加分優惠,鼓勵其持續投資公共建設;政府團隊則增加創新獎,獎勵推動計畫創新有具體優良表現者。為進一步瞭解入選案件實際執行、經營、履約管理及爭議處理等情形,後續由評選會委員親赴案件現場逐案進行實地查核。
財政部進一步表示,初評入選案件實地查核後,將召開複評會議,評選出特優、優等、佳等、公益、雙語卓越獎及創新獎團隊,預計110年10月底前完成複評作業,12月舉行頒獎典禮。相關作業亦將視疫情狀況滾動調整,最新訊息同步登載於財政部民間參與公共建設資訊系統(https://ppp.mof.gov.tw/WWW/index.aspx)金擘獎專區。
2021-06-21。第19屆金擘獎申請受理延長至110年6月28日
2021-05-04。金擘獎5月5日起公開徵件,展現促參公建績效
2020
2020-11-13。「政府促參活跳跳,國家經濟強強滾」,第18屆金擘獎頒獎典禮圓滿順利!
2020-11-06。第18屆民間參與公共建設金擘獎頒獎11月13日登場
2020-09-30。第18屆金擘獎得獎名單揭曉!「臺南市智慧路邊停車計費系統BOT案」勇奪政府機關團隊獎特優獎
2020-07-21。第18 屆金擘獎入圍名單出爐,有22件入圍!
2020-07-15。34團隊競逐第18屆民間參與公共建設金擘獎殊榮,競爭激烈
2020-05-08。「金營夢想·擘劃未來」第18屆金擘獎109年5月4日開跑,歡迎踴躍參加
2019-11-08。「擘展鴻圖.共好未來」財政部舉辦第17屆金擘獎頒獎典禮
2019-11-07。「擘展鴻圖.共好未來」財政部11月8日舉辦第17屆金擘獎頒獎典禮,歡迎參加!
2019-09-23。第17屆金擘獎得獎名單揭曉
2019-07-11。第17屆金擘獎入圍名單出爐,有20件入圍!
2019-06-18。29團隊競逐促參界最高榮譽-金擘獎,競爭激烈
2019-05-02。「擘展鴻圖.共好未來」第17屆金擘獎108年5月3日開跑,歡迎踴躍參加
2018
2018-11-09。「金采榮耀,擘劃臺灣」財政部舉辦第16屆金擘獎頒獎典禮
2018-11-08。「金采榮耀,擘劃臺灣」財政部11月9日舉辦第16屆金擘獎頒獎典禮,歡迎參加!
2018-10-03。「金采榮耀,擘劃臺灣」第16屆金擘獎得獎名單揭曉
2018-04-30。促參界奧斯卡─金擘獎自107年5月1日開始徵件,歡迎踴躍參加
2017
時間
|
典禮程序
|
13:30─14:00
|
來賓報到
|
14:00─14:15
|
得獎代表榮耀進場
|
14:15─14:25
|
開場表演
|
14:25─14:30
|
介紹行政院貴賓、主辦單位長官、各界貴賓及評選委員
|
14:30─14:40
|
介紹「民間經營團隊獎」得獎團隊
|
14:40─14:45
|
頒發「民間經營團隊獎」
|
14:45─14:50
|
行政院貴賓致詞
|
14:50─15:00
|
「民間經營團隊獎」得獎代表經驗分享
|
15:00─15:10
|
中場表演
|
15:10─15:20
|
介紹「政府機關團隊獎」得獎團隊
|
15:20─15:25
|
頒發「政府機關團隊獎」
|
15:25─15:30
|
頒發評選委員感謝狀
|
15:30─15:35
|
主辦機關長官致詞
|
15:35─15:45
|
「政府機關團隊獎」得獎代表經驗分享
|
15:45─16:00
|
媒體聯訪、合照
|
附表2:「第15屆民間參與公共建設金擘獎」民間經營團隊獎得獎名單
民間機構
|
參與案件
|
評等
|
遠通電收股份有限公司
|
民間參與高速公路電子收費系統建置及營運案
|
特優
|
台灣國際開發事業有限公司
|
新北市板橋區市民廣場地下停車場營運移轉案
|
優等
|
聯合新大水務股份有限公司
|
經濟部工業局新竹、大里工業區下水道系統擴建、整建、營運及移轉案
|
優等
|
大日開發有限公司
|
臺北市府前廣場及松壽廣場地下停車場委託經營管理案
|
優等
|
方圓會展管理顧問股份有限公司
|
高雄國際會議中心(原高雄工商展覽中心)委託經營管理案
|
優等
|
美德耐股份有限公司
|
臺中榮民總醫院美食生活廣場租賃暨經營案
|
優等
|
阿里山賓館股份有限公司
|
民間機構參與興建暨營運阿里山賓館案
|
佳等
|
頂尖運動行銷股份有限公司
|
新北市新莊國民運動中心營運移轉(OT)案
|
佳等
|
長佳機電工程股份有限公司
|
新北市板橋國民運動中心營運移轉案
|
佳等
|
統一超商股份有限公司
|
交通部臺灣區國道高速公路局仁德服務區委託經營管理案
|
佳等
|
政府機關
|
辦理案件
|
評等
|
交通部臺灣區國道高速公路局
|
民間參與高速公路電子收費系統建置及營運案
|
特優
|
交通部臺灣鐵路管理局
|
松山車站綜合大樓暨立體停車場大樓民間參與興建營運案
|
優等
|
交通部觀光局東北角暨宜蘭海岸國家風景區管理處
|
民間機構參與福隆濱海旅館區興建暨營運案(ROT+BOT)
|
優等
|
新北市政府高灘地工程管理處
|
新北市大臺北都會公園高灘地臨時停車場營運移轉案
|
優等
|
行政院農業委員會林務局東勢林區管理處
|
臺中市八仙山森林遊樂區住宿及餐飲設施委託民間經營移轉計畫案
|
佳等
|
新北市政府交通局
|
新北市板橋區市民廣場地下停車場營運移轉案
|
佳等
|
高雄市政府衛生局
|
高雄市立旗津醫院整擴建營運移轉(ROT)案
|
佳等
|
臺南市政府文化局
|
市定古蹟原林百貨(文創百貨)委託民間經營案
|
佳等
|
南投縣政府
|
埔里鯉魚潭風景區觀光遊憩設施促參案
|
佳等
|
第15屆民間參與公共建設金擘獎申請名單
|
||||
獎別
|
案號
|
案件名稱
|
小計
|
總計
|
民間經營團隊獎
|
P01
|
交通部台灣區國道高速公路局仁德服務區委託經營管理案
|
18
|
36
|
P02
|
臺北車站特定專用區交九用地開發經營案
|
|||
P03
|
新北市板橋區市民廣場地下停車場營運移轉案
|
|||
P04
|
桃園市桃園區西門地下停車場委託經營管理案
|
|||
P05
|
嘉義市先期交通轉運中心營運移轉案
|
|||
P06
|
新北市中和國民運動中心委託營運管理案
|
|||
P07
|
高雄國際會議中心(原高雄工商展覽中心)委託經營管理案
|
|||
P08
|
臺中榮民總醫院美食生活廣場租賃暨經營案
|
|||
P09
|
新北市新莊國民運動中心營運移轉(OT)案
|
|||
P10
|
嘉義市檜意森活村營運移轉案
|
|||
P11
|
民間機構參與興建暨營運阿里山賓館案
|
|||
P12
|
經濟部工業局新竹、大里工業區下水道系統擴建、整建、營運及移轉案
|
|||
P13
|
臺北市府前廣場及松壽廣場地下停車場委託經營管理案
|
|||
P14
|
桃園市蘆竹羽球館委託營運管理案
|
|||
P15
|
民間參與高速公路電子收費系統建置及營運案
|
|||
P16
|
新北市板橋國民運動中心營運移轉案
|
|||
P17
|
交通部國道高速公路新營服務區委託經營管理案
|
|||
P18
|
臺中文化創意產業園區發展推廣中心管理輔導案
|
|||
政府機關團隊獎
|
G01
|
民間參與高速公路電子收費系統建置及營運案
|
14
|
|
G02
|
民間機構參與興建暨營運阿里山賓館案
|
|||
G03
|
民間機構參與福隆濱海旅館區興建暨營運案(ROT+BOT)
|
|||
G04
|
松山車站綜合大樓暨立體停車場大樓民間參與興建營運案
|
|||
G05
|
埔里鯉魚潭風景區觀光遊憩設施促參案
|
|||
G06
|
臺中市八仙山森林遊樂區住宿及餐飲設施委託民間經營移轉計畫案
|
|||
G07
|
嘉義市檜意森活村營運移轉案
|
|||
G08
|
高雄市立旗津醫院整擴建營運移轉(ROT)案
|
|||
G09
|
臺北市南海學園臺北當代工藝設計分館(原科教館)餐飲設施營運移轉案
|
|||
G10
|
彰化縣彰北國民運動中心營運移轉(OT)計畫案
|
|||
G11
|
新北市大臺北都會公園高灘地臨時停車場營運移轉案
|
|||
G12
|
新竹市市定古蹟李克承博士故居及辛志平校長故居營運移轉案
|
|||
G13
|
新北市板橋區市民廣場地下停車場營運移轉案
|
|||
G14
|
市定古蹟原林百貨(文創百貨)委託民間經營案
|
|||
顧問機構團隊獎
|
C01
|
新竹市市定古蹟李克承博士故居及辛志平校長故居營運移轉案
|
4
|
|
C02
|
彰化縣彰北國民運動中心營運移轉(OT)計畫案
|
|||
C03
|
臺中市希望家園營運移轉案
|
|||
C04
|
嘉義市檜意森活村營運移轉案
|
|||







































































沒有留言:
張貼留言